论文已发表
注册即可获取德孚的最新动态
IF 收录期刊
Original Research
CD8+ 肿瘤浸润淋巴细胞作为肺癌肉瘤样癌的一种新型预后生物标志物,这是一种罕见的肺癌亚型

Original Research
用生物信息学策略确定宫颈癌中的关键候选基因和小分子药物

Review
E2F 转录因子家族在人类乳腺癌中的表达及其预后价值

Review
基于洗必泰的沐浴露用于预防耐甲氧西林的金黄色葡萄球菌和耐万古霉素的肠球菌的定植和感染 一项更新的综合分析

Original Research
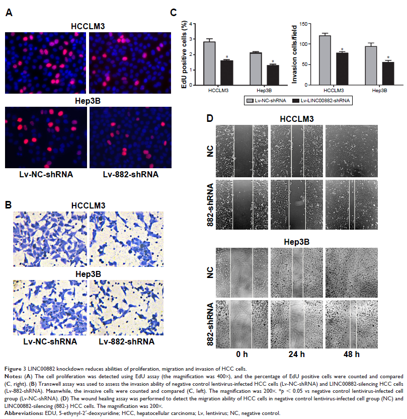
长非编码 RNA LINC00882 的过表达与肝细胞癌的预后不良有关

Original Research
TMEM119 通过 STAT3 信号通路促进胃癌细胞迁移和侵袭
