论文已发表
注册即可获取德孚的最新动态
IF 收录期刊
Original Research
年龄和性别对人感染 H7N9 禽流感患者病死风险与慢性基础疾病关联性影响的 Meta 分析

Original Research
微小染色体维持基因 mRNA 表达量在早期胰腺导管腺癌患者胰腺十二指肠切除术后的预后价值研究

Original Research
中国老年社区居民抑郁症状与肌肉减少症的关系

Original Research
患者自控硬膜外镇痛与患者自控静脉镇痛对胃癌切除术后疼痛的控制和短期预后的影响:对 2010-2015 年间连续 3,042 例患者进行回顾性分析

Original Research
AIF1L 低表达导致乳腺癌细胞迁移和预后不良

Original Research
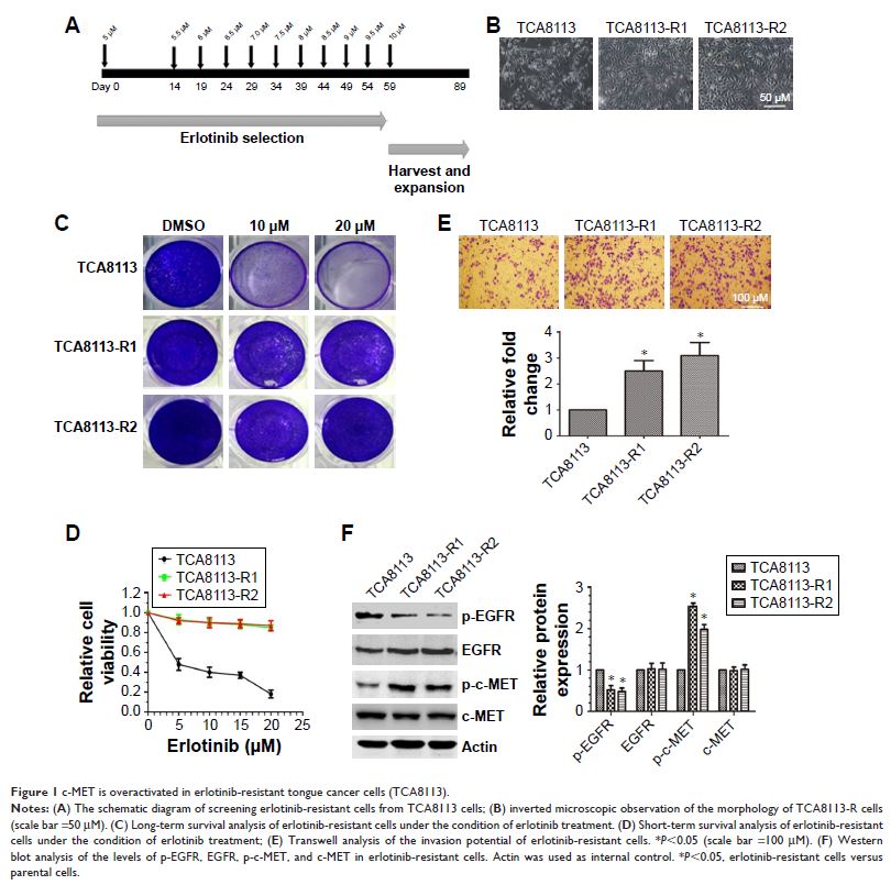
对 c-MET 的抑制克服了舌癌细胞的厄洛替尼耐药性
