论文已发表
注册即可获取德孚的最新动态
IF 收录期刊
Original Research
慢性失眠症的星形胶质细胞机制:临床研究
Original Research
miR-525-5p 通过靶向 Stat-1 调节胶质瘤的增殖和上皮间质转化
Original Research
LncRNA PART1 通过 miR-503-5p 在舌鳞状细胞癌中发挥肿瘤抑制功能
Original Research
MBD2 与肾细胞癌的不良预后和肿瘤进展相关

Original Research
miR-135b-5p 通过体外调节 HIF-2α/c-Myc/P27 信号来抑制雄激素受体对肝癌细胞增殖的强化作用

Original Research
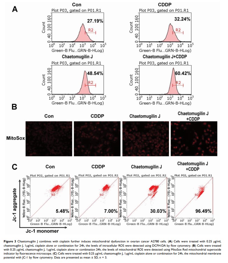
Chaetomugilin J 通过抑制 Pink1/Parkin 介导的吞噬作用增强顺铂诱导的人娄卵巢癌 A2780 细胞凋亡
