论文已发表
注册即可获取德孚的最新动态
IF 收录期刊
Review
远位效应的研究进展和存在的问题

Original Research
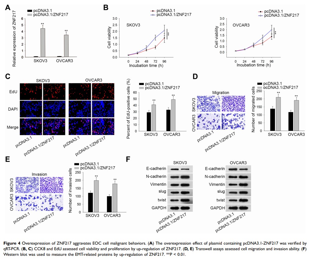
OIP5-AS1/miR-137/ZNF217 轴可促进上皮性卵巢癌的恶性行为

Original Research
术前中性粒细胞/淋巴细胞比率与去分化软骨肉瘤患者临床结果的关联

Original Research
分析 DNA 甲基化参与核转运蛋白 α2 活化对人乳腺癌进展和预后的意义

Original Research
中国东北地区上皮性卵巢癌 p16 评估的 10 年研究:HPV 与 PD-L1 表达的相关意义

Original Research
外周淋巴细胞亚群的绝对计数与胰腺神经内分泌肿瘤患者的无进展生存期和转移状况相关
