论文已发表
注册即可获取德孚的最新动态
IF 收录期刊
Original Research
磁盘扩散法测试是中国临床实践中针对头孢菌素耐药淋病菌株的不适当筛选工具

Original Research
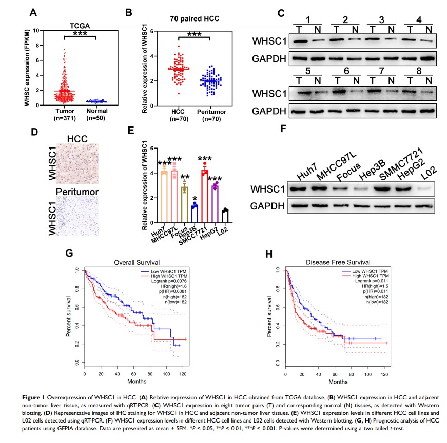
WHSC1 通过激活 mTORC1 信号传导促进肝细胞癌的细胞增殖、迁移和侵袭

Original Research
LTBP4 的破坏可诱导 TGFβ1 的活化及免疫抑制信号,并促进肝细胞癌的肺转移

Original Research
长非编码 RNA TP73-AS1 通过靶向 miR-27b-3p/LAPTM4B 轴促进肺癌的发展

Original Research
CpG 寡脱氧核苷酸与抗 4-1BB 抗体联合治疗小鼠多发性肝细胞癌

Original Research
间充质基质细胞衍生的细胞外囊泡对脑缺血再灌注引起的神经功能损伤的神经保护作用:AMPK 和 JAK2/STAT3/NF-κB 信号通路调节的关键作用
