论文已发表
注册即可获取德孚的最新动态
IF 收录期刊
Original Research
长链非编码 RNA-MALAT1 靶向 miR-503-5p 调节卵巢癌细胞增殖与凋亡

Original Research
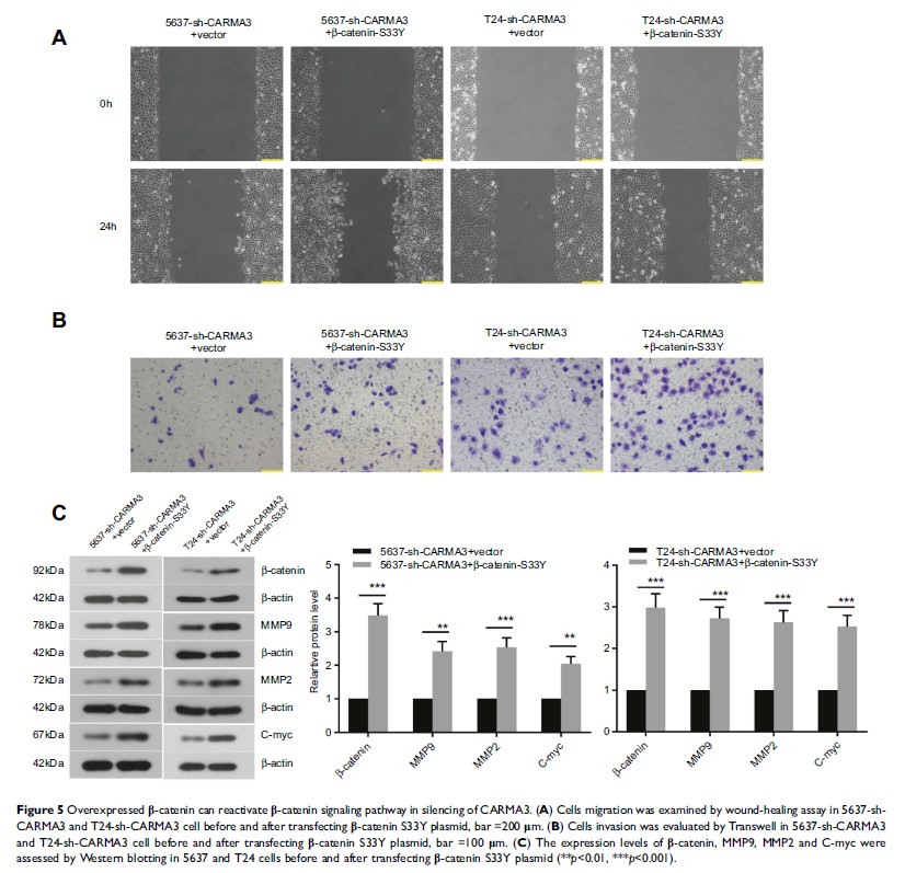
CARMA3 沉默通过使 β-连环蛋白信号通路失活来抑制膀胱癌细胞迁移和侵袭

Original Research
阿卡波糖和二甲双胍对新确诊的 2 型糖尿病患者炎症状态的影响:为期一年的随机临床研究

Original Research
中国 7 省份的淋球菌对庆大霉素的敏感性

Original Research
2011 年至 2015 年中国腹腔感染者大肠杆菌和分离自腹腔感染者的 肺炎克雷伯菌病原菌的抗菌药物敏感性变化

Original Research
Hippo YAP 信号在辐射诱导的胶质瘤细胞凋亡中的作用
