论文已发表
注册即可获取德孚的最新动态
IF 收录期刊
Review
长链非编码 RNA 在创伤性颅脑损伤中的作用

Review
PIWI-互动 RNA 在人类癌症中的新兴作用

Review 简明总结
不同分子亚型乳腺癌放疗后的预后比较及其放射敏感性差异的原因

Original Research
双眼植入 TECNIS Symfony 人工晶状体后的视觉质量和性能(有或没有微单视)

Original Research
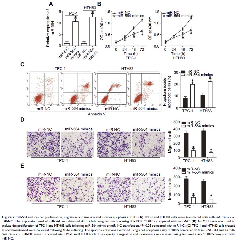
microRNA-564 通过直接靶向星形胶质细胞上调基因-1 抑制乳头状甲状腺癌的侵袭性表型

Original Research
细胞周期蛋白依赖性激酶抑制剂 2B 基因与肝癌细胞对索拉非尼的敏感性有关联
