论文已发表
注册即可获取德孚的最新动态
IF 收录期刊
Review
国际临床试验注册平台抗病毒药物治疗 COVID-19 的临床试验设计特征和药理机制

Original Research
腹腔镜肝切除术中超声引导下双侧腹横肌平面阻滞联合腹直肌鞘阻滞的术后镇痛效果:一项随机对照研究

Original Research
预测 COVID-19 大流行病期间中国大学生的心理状态:使用机器学习的纵向研究

Original Research
老年慢性病患者对初级医疗保健的偏好:一项离散选择实验

Original Research
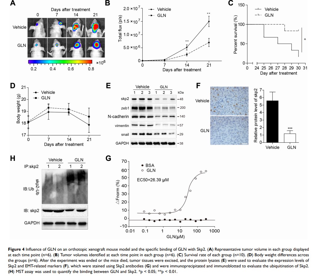
高良姜素(GLN)通过靶向 Skp2 诱导上皮-间质转化(EMT),从而抑制人胶质母细胞瘤细胞的增殖、迁移和侵袭

Original Research
华北地区人群理想心血管健康指标与血浆 hs-CRP 水平的相关性:一项为期四年的随访研究
