论文已发表
注册即可获取德孚的最新动态
IF 收录期刊
Original Research
中国西南地区尿路致病性大肠埃希菌的 8 年耐药监测

Original Research
赤道几内亚比奥科岛恶性疟原虫分离株中,与磺胺多辛-乙胺嘧啶(SP)耐药性相关的分子标记物的趋势:2011–2017

Original Research
双相情感障碍和单相抑郁症之间相似和不同的局部一致性变化:一项静息态功能性磁共振成像研究

Original Research
实验鼠暴露于 ZnO 量子点后肝和肺的基因表达谱

Original Research
MicroRNA-375 靶向 ATG14 以抑制自噬并提高肝癌细胞对索拉非尼的敏感性

Original Research
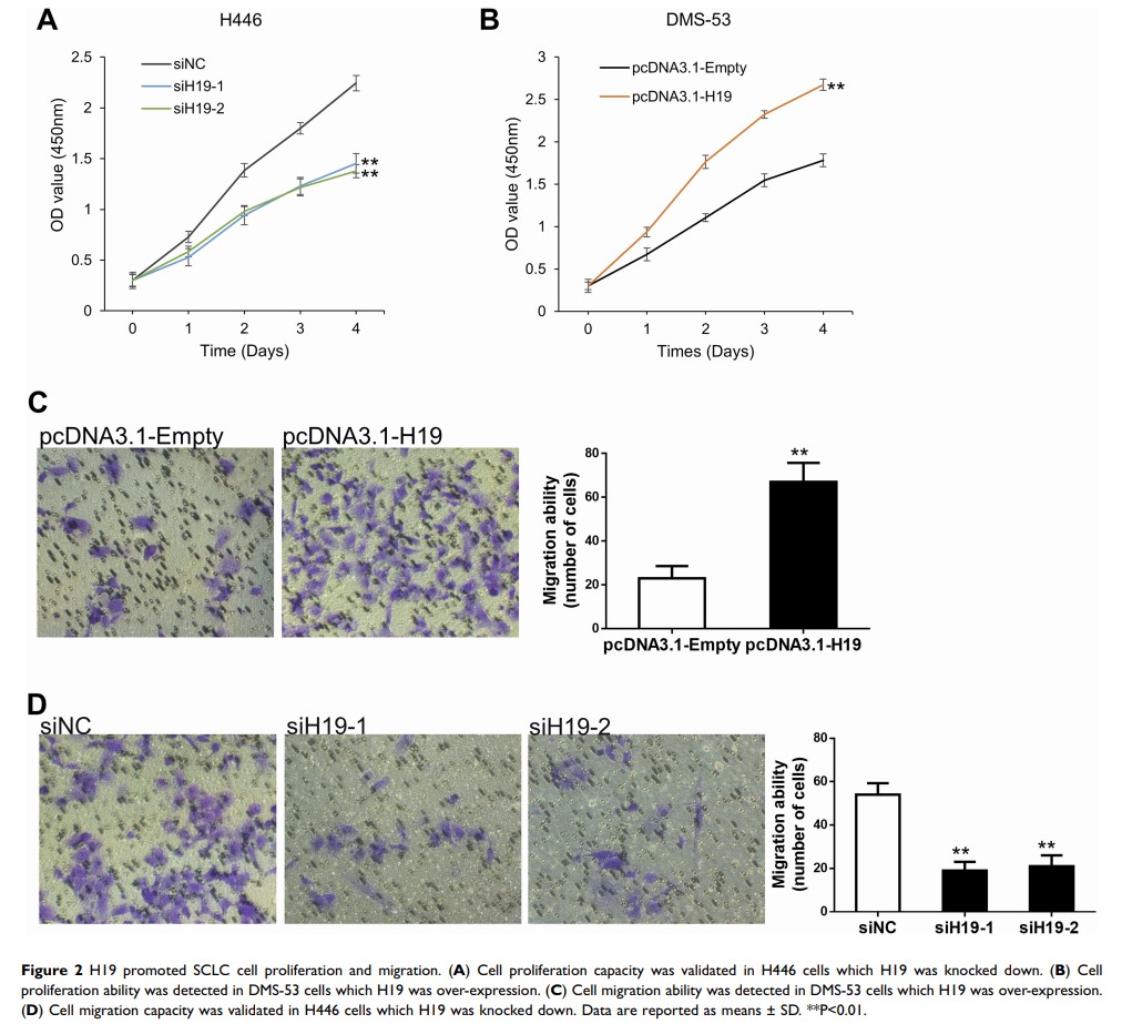
长非编码 RNA H19 通过 miR-140-5p/FGF9 轴促进小细胞肺癌的发生
