论文已发表
注册即可获取德孚的最新动态
IF 收录期刊
Original Research
携带 GM-CSF 和 IL-24 双基因的溶瘤痘苗病毒靶向治疗肿瘤的研究

Original Research
前药制备的靶向自组装纳米颗粒用于癌症治疗

Original Research
Mitofusin1 是肺腺癌细胞中葡萄糖诱导的上皮-间充质转化的主要介质

Original Research
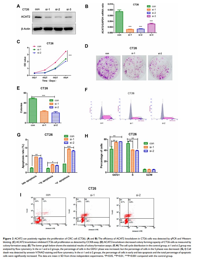
ACAT2 促进大肠癌的细胞增殖并与恶性进展相关

Original Research
OSR1 的下调通过由 FAK 介导的 Akt 和 MAPK 信号传导促进结肠腺癌进展

Original Research
通过数据非依赖采集而进行的定量蛋白质组学探索 HIV 感染患者中结核的潜在血浆生物标记物
