论文已发表
注册即可获取德孚的最新动态
IF 收录期刊
Original Research
Bit1 沉默通过激活 IL-6/STAT3 信号通路增强胶质瘤细胞的增殖、迁移和侵袭

Original Research
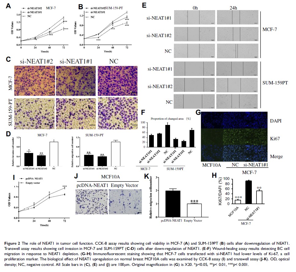
lncRNA NEAT1 通过调节 CBX7 和 RTCB 促进乳腺癌的细胞增殖、侵袭和迁移

Original Research
用于中国青海省结核病发病时间序列预测的以高级数据为导向的 SARIMA-NNNAR 混合模型

Original Research
在线评级和产品价格对购买决策的联合影响:一项脑电图研究

Original Research
食管鳞状细胞癌多种积极治疗与预后之间的关联

Original Research
USP8 的下调可抑制胆管癌细胞的增殖和侵袭
