论文已发表
注册即可获取德孚的最新动态
IF 收录期刊
Review
小檗碱的抗癌机制:综述

Original Research
microRNA-182 可削弱爱佩琳对癫痫性神经元损伤的神经保护作用

Original Research
长非编码 RNA SNHG6 通过调节 ETS1 信号传导,在非小细胞肺癌中起到癌基因的作用

Original Research
EGFR 通过 JAK/STAT3 信号传导促进三阴性乳腺癌的发展

Original Research
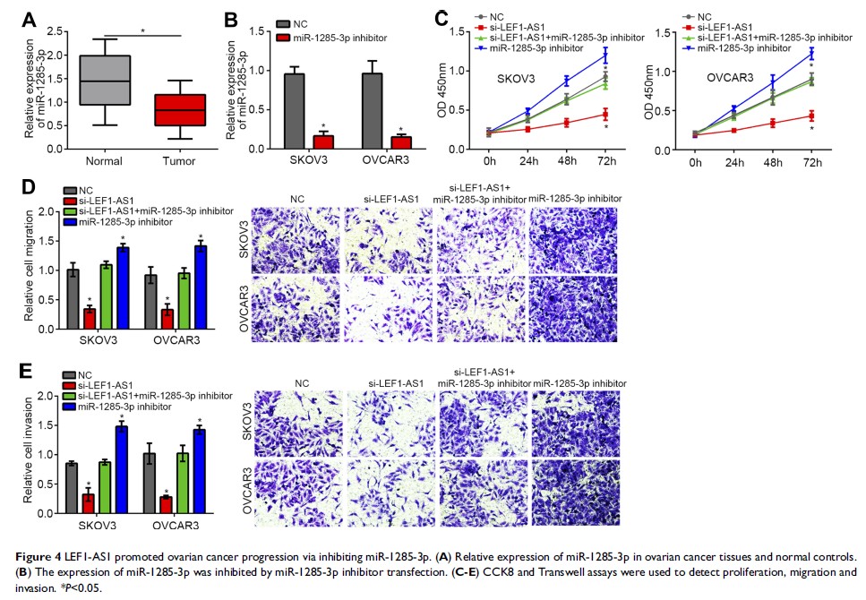
LncRNA LEF1-AS1 通过与 miR-1285-3p 相互作用促进卵巢癌发展

Original Research
中国儿童幽门螺杆菌感染菌株对克拉霉素、灭滴灵、左氧氟沙星等抗生素耐药相关基因突变的研究
