论文已发表
注册即可获取德孚的最新动态
IF 收录期刊
Original Research
骨水泥占位器对肱骨近端转移癌患者生存质量的影响

Original Research
核苷酸类似物用于抗病毒治疗对乙型肝炎(HBV)相关性小肝细胞癌患者生存率的影响

Original Research
大黄素通过抑制 Stat3 信号通路使人胰腺癌细胞对 EGFR 抑制剂敏感

Original Research
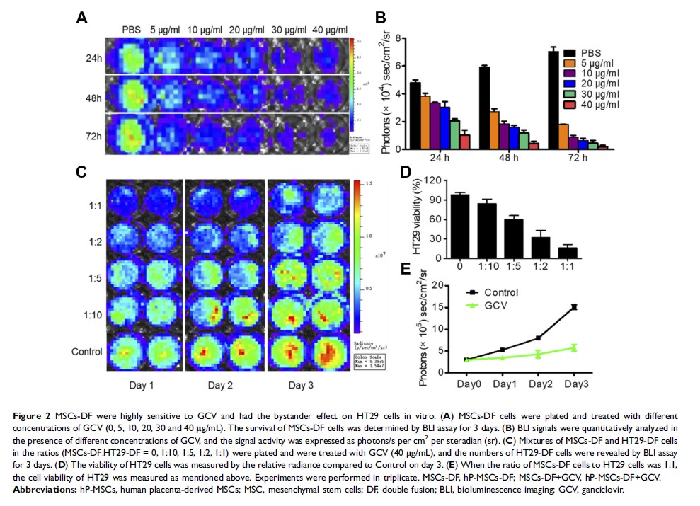
工程化间充质干细胞在结肠癌模型中的抗肿瘤作用

Original Research
长非编码 RNA GAS5 通过 miR-21 发挥喉鳞状细胞癌的肿瘤抑制因子的作用

Original Research
淋巴细胞/单核细胞比例对高危甲状腺乳头状癌的预后价值
