论文已发表
注册即可获取德孚的最新动态
IF 收录期刊
Original Research
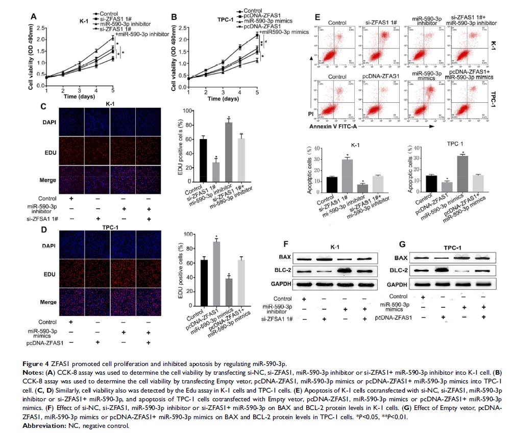
长非编码 RNA ZFAS1 通过 miR-590-3p 的海绵化和上调 HMGA2 表达来促进甲状腺乳头状癌的发展

Original Research
上调的 LncRNA-ATB 通过 miR-200c 信号来调节胆管癌的生长和转移

Original Research
通过 tafazzin 靶向,恢复 miR-26b 表达可以部分地逆转 NSCLC 的顺铂耐药性

Original Research
沉默 circZFR 通过调节 miR-206 抑制人肾癌细胞的增殖、迁移和侵袭

Original Research
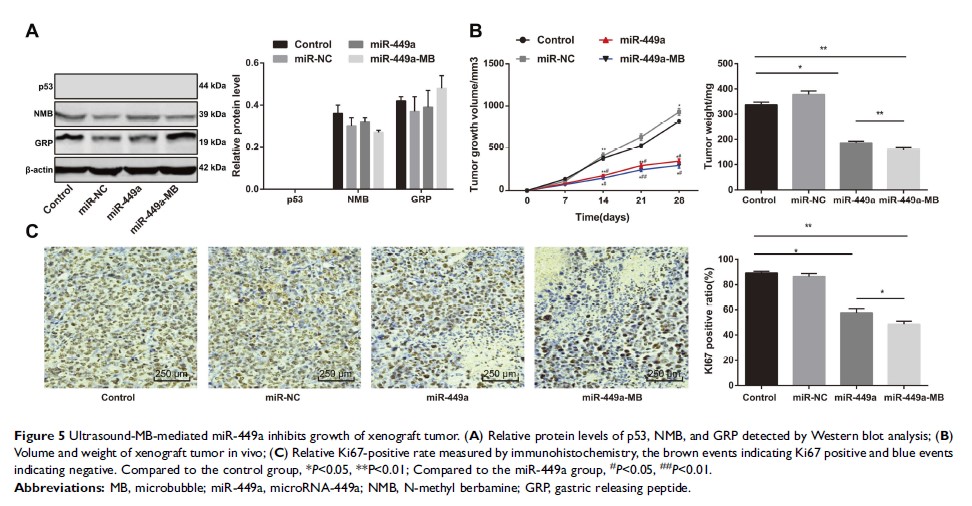
超声微泡介导的 microRNA-449a 通过调节 Notch1 抑制肺癌细胞的生长

Original Research
rhTPO 与化学疗法及和 G-CSF 相结合治疗难治性/复发性非霍奇金淋巴瘤患者的自体外周血干细胞
