论文已发表
注册即可获取德孚的最新动态
IF 收录期刊
Original Research
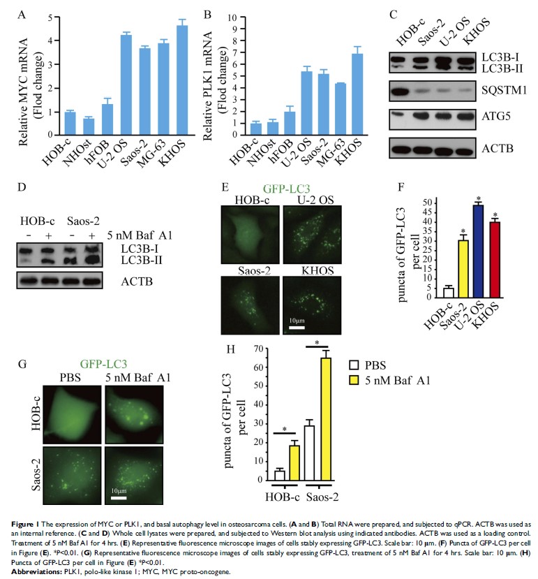
PLK1 通过调节骨肉瘤细胞中的 MYC 稳定性来促进自噬

Original Research
表观遗传学机制介导 miR-125a/BRMS1 轴以调节胃癌的侵袭和转移

Original Research
OGDH 通过调节线粒体生物能和 Wnt/β-catenin 信号通路促进胃癌的进展

Original Research
乌苯美司通过 ROS/ERK 通路诱导大鼠 GH3 和 MMQ 细胞凋亡和自噬细胞死亡

Original Research 简明总结
2007-2016 年中国侵袭性非伤寒沙门氏菌的分子流行病学和抗药性

Original Research
抑郁症患者丘脑熵和亚区功能连接模式的异常改变
