论文已发表
注册即可获取德孚的最新动态
IF 收录期刊
Original Research
构建诺模图用以预测可切除的胃癌患者进行少于 16 次淋巴结活检的预后

Original Research
中国重庆市的鲍曼不动杆菌的比较基因组分析和多药耐药性差异

Original Research
氨苄西林在实验室诱导的大肠杆菌耐药机制

Original Research
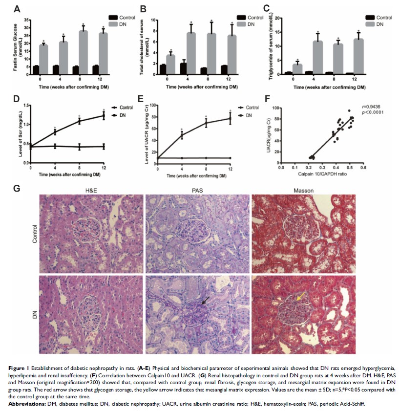
Calpain-10 驱动糖尿病肾病的足细胞凋亡和肾损伤

Original Research
巴基斯坦护理部门在经历职场排斥的情况下,组织支持感对压力的缓解作用

Original Research
反馈环境与创造力之间的关系:自我激励的视角
