论文已发表
注册即可获取德孚的最新动态
IF 收录期刊
Original Research
由两亲性杂合肽和脂质组成的低密度脂蛋白模拟纳米颗粒,用于紫杉醇的肿瘤靶向递送

Original Research
白细胞介素 11 的遗传变异体和幽门螺杆菌感染之间的相互作用对胃癌易感性的影响

Original Research
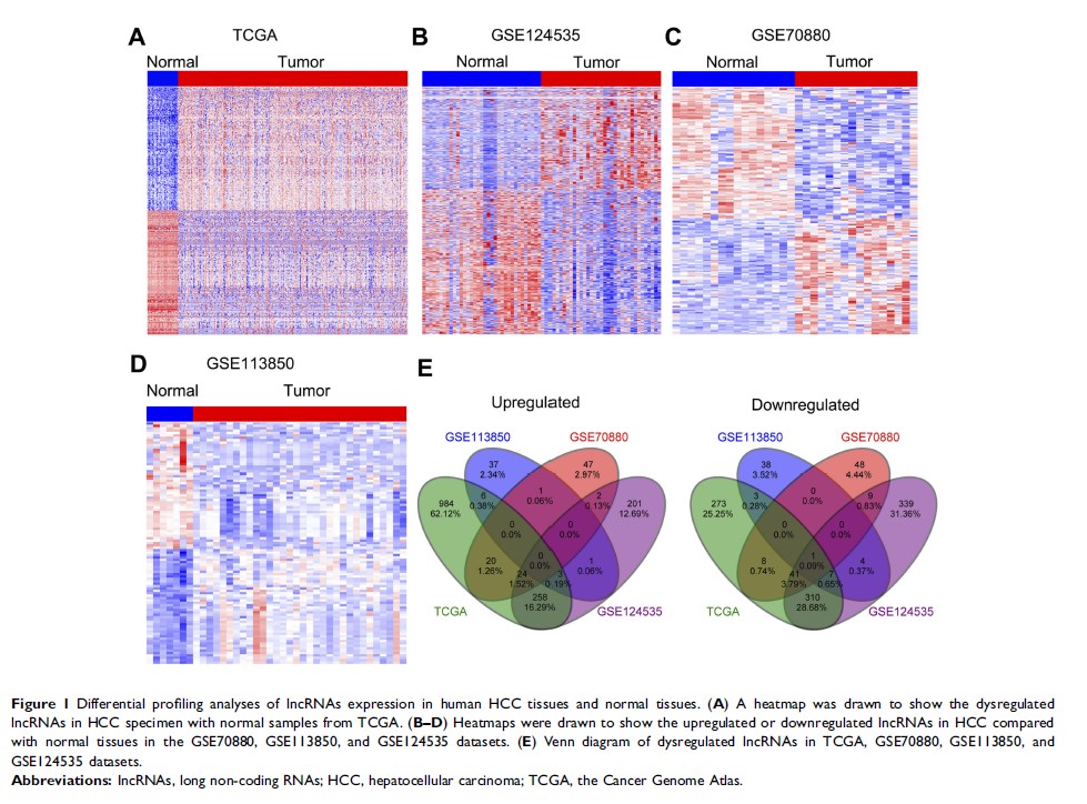
上调的长非编码 RNA DUXAP8 通过抑制人类肝细胞癌中 Krüppel 样因子 2 表达来促进细胞生长

Original Research
抑制刺猬信号可以逆转难治性急性髓细胞性白血病的耐药性

Original Research
冬凌草甲素对结肠癌的抑制作用是通过体内外 TGF-β1/Smads-PAI-1 信号通路的失活来介导的

Original Research
血清 circSETDB1 是有前途的生物标志物,可预测高级别浆液性卵巢癌对铂-紫杉烷类联合化疗的反应和复发
