论文已发表
注册即可获取德孚的最新动态
IF 收录期刊
Original Research
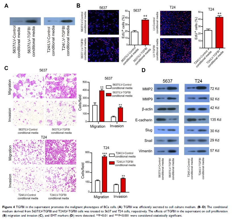
分泌型 TGF-β 诱导蛋白促进膀胱癌细胞的侵袭性进展

Original Research
儿童 B 细胞和 T 细胞急性淋巴细胞白血病生物标志物的 iTRAQ 定量蛋白质表达谱分析

Original Research
20 例多发性胃肠道间质瘤患者临床病理学特征及预后分析

Original Research
各种腰椎阻滞方法对剖宫产术后镇痛效果:随机对照试验

Original Research
治疗抵抗性与非治疗抵抗性抑郁症患者时低频波动幅度的变化

Original Research
PEG3 在结肠癌发生和预后中的作用
