-
Original Research

- 作者:Huan Wang, Angela Chia-Chen Chen, Shaoping Wan, Hong Chen
- 期刊:Patient Preference and Adherence
-
Original Research

- 作者:李纾,郭辅政,赵秀娟,王启,王辉,安友仲,朱凤雪
- 期刊:Infection and Drug Resistance
-
Original Research

- 作者:张谊,冯胜,卢颖,詹周兵,沈华英
- 期刊:International Journal of General Medicine
-
Original Research

- 作者:潘丹,张婵琼,梁启廉,宏小翠
- 期刊:Cancer Management and Research
-
Original Research

- 作者:Dewei Peng, Jing Dong, Yunping Zhao, Xiaomei Peng, Jingjing Tang, Xiaoyan Chen, Lihua Wang, Dan-Ning Hu, Peter S Reinach, Jia Qu, Dongsheng Yan
- 期刊:Cancer Management and Research
-
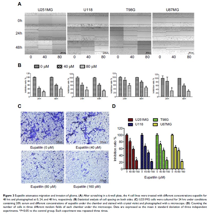
Original Research

- 作者:Xiaowei Fei, Ji Wang, Chen Chen, Boyun Ding, Xiaojun Fu, Wenjing Chen, Chongwu Wang, Ruxiang Xu
- 期刊:Cancer Management and Research