论文已发表
注册即可获取德孚的最新动态
IF 收录期刊
Origianl Research
载有阿霉素的适体引导的霍利迪连结体用于结肠癌靶向治疗

Origianl Research
改良版的慢性阻塞性肺疾病患者报告临床结局量表(mCOPD-PRO)的开发和验证

Origianl Research
不同肺活量测定参考方程和诊断标准对中国华北地区成人气道阻塞频率的影响

Origianl Research
miR-26a-5p 通过 Wnt5a 介导来抑制胃癌细胞的增殖和侵袭

Origianl Research
成纤维细胞活化蛋白(FAP)过表达通过下调二肽基肽酶 9(DPP9)诱导口腔鳞状细胞癌上皮-间质转化(EMT)

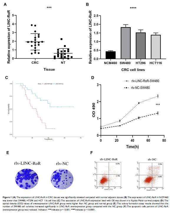
Origianl Research
长非编码 RNA-RoR 通过 SMC4 靶向 miR-6833-3p,从而促进人类大肠癌的肿瘤发生
