论文已发表
注册即可获取德孚的最新动态
IF 收录期刊
Original Research
血清铁蛋白可独立预测 2 型糖尿病患者的慢性肾脏病发病率

Original Research
LncRNA CASC9 通过调节 miR- miR-423-5p/SOX12 轴来影响舌鳞状细胞癌的细胞增殖、迁移和侵袭

Original Research
ERα36 通过 EGFR/ERK 信号通路成为他莫昔芬耐药乳腺癌细胞系的潜在治疗靶标

Original Research
血液透析患者不安腿综合征的患病率和危险因素

Original Research
老年椎体压缩性骨折患者微创手术后肺部并发症的危险因素

Original Research
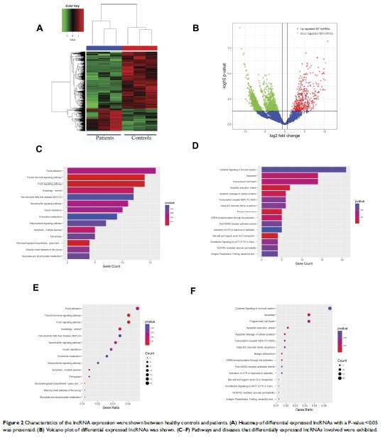
急性中风患者血清中的外泌体长非编码 RNA 表达
