论文已发表
注册即可获取德孚的最新动态
IF 收录期刊
Original Research
多功能内体酸度诱导的可脱落基因传递系统:增加肿瘤靶向和提高转染效率

Original Research
携带 IL-13 的新型溶瘤腺病毒对口腔癌动物模型的疗效

Original Research
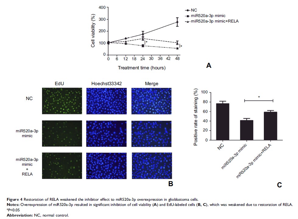
miR520a-3p 通过抑制胶质母细胞瘤中的 p65-NFκB 途径抑制细胞增殖和转移

Original Research
以护士主导的团队管理干预改善中国社区 2 型糖尿病患者自我管理的可行性和有效性:一项随机对照试验

Original Research
骨骼肌质量与内脏脂肪面积比率是 2 型糖尿病和代谢综合征的重要决定因素

Original Research
Siewert 3 型食管胃交界腺癌术前白蛋白 - 球蛋白比值及预后营养指数综合评分的预后意义
