论文已发表
注册即可获取德孚的最新动态
IF 收录期刊
Original Research
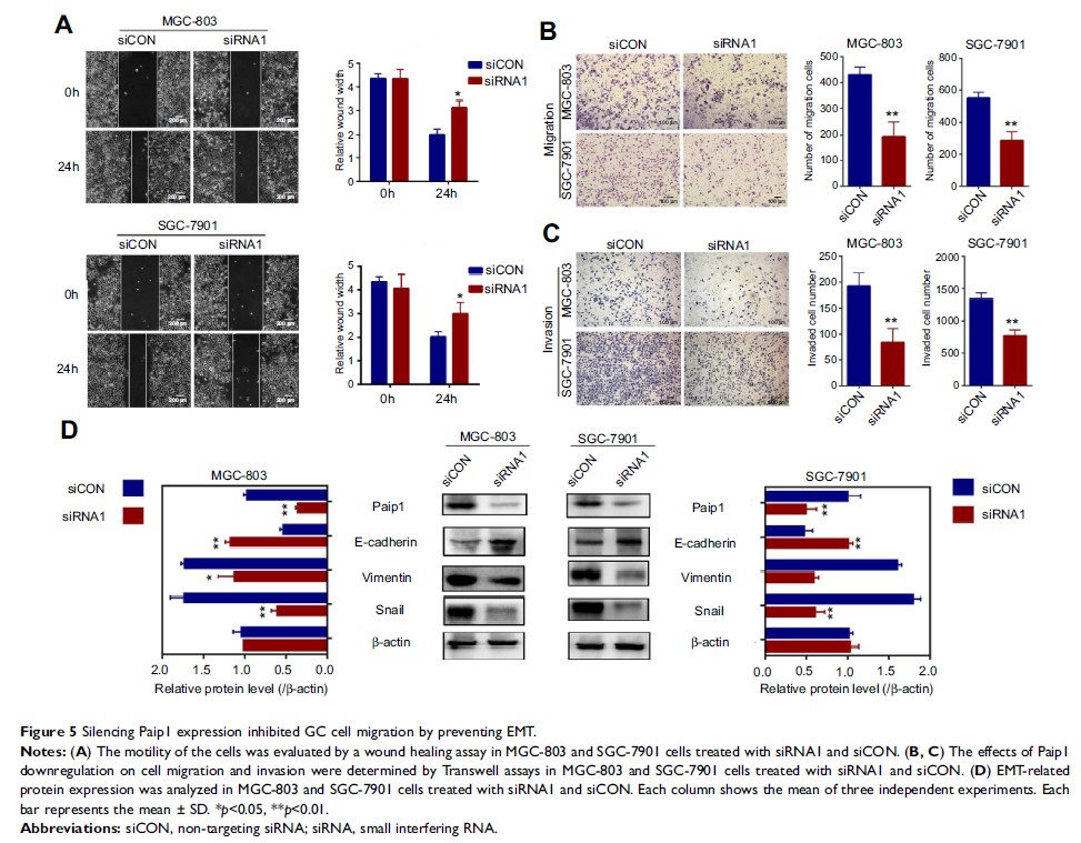
Paip1 过表达可促进胃癌的进展并预测诊断患者较短的生存期

Original Research
部位与转移灶数量对新诊断宫颈癌器官转移患者生存率的影响

Original Research
可调制强度碳离子辐射治疗与可调制强度光子放疗对局部复发性鼻咽癌治疗的比较:剂量学比较

Review
呋喹替尼:一种用于治疗转移性结直肠癌的新型抗血管内皮生长因子受体酪氨酸激酶抑制剂

Review 简明总结
第二代 EGFR 和 ErbB 酪氨酸激酶抑制剂作为非小细胞肺癌的一线治疗方法

Review
免疫治疗与抗血管生成药物相结合治疗晚期非小细胞肺癌的前景展望
