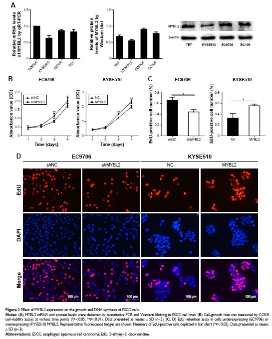
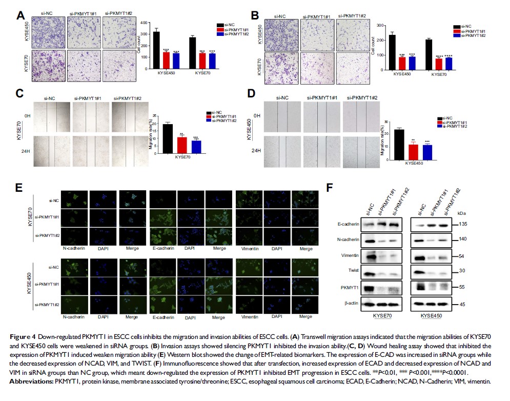
-
Original Research

- 作者:Limei Wang, Jin Pei, Zhongcheng Cong, Yifang Zou, Tianmeng Sun, Fionán Davitt, Adrià Garcia-Gil, Justin D Holmes, Caitriona M O’Driscoll, Kamil Rahme, Jianfeng Guo
- 期刊:International Journal of Nanomedicine
-
Original Research

- 作者:Yu-Ying Fu, Liang Zhang, Yi Yang, Cheng-Wei Liu, Ying-Na He, Pan Li, Xian Yu
- 期刊:International Journal of Nanomedicine
-
Original Research

- 作者:Dongzhi Cen, Hu Huang, Liu Yang, Kai Guo, Jinshan Zhang
- 期刊:OncoTargets and Therapy
-
Original Research

- 作者:秦慧,李蕴蕴,张红燕,王丰,贺红柳,白雪,李珊珊
- 期刊:OncoTargets and Therapy
-
Original Research

- 作者:Tao Peng, Zhonghu Li, Dajiang Li, Shuguang Wang
- 期刊:OncoTargets and Therapy
-
Original Research

- 作者:Zhong-Jie Lu, Qi Yu, Shui-Hong Zhou, Jun Fan, Li-Fang Shen, Yang-Yang Bao, Ting-Ting Wu, Min-Li Zhou, Ya-Ping Huang
- 期刊:Cancer Management and Research