论文已发表
注册即可获取德孚的最新动态
IF 收录期刊
Original Research
疼痛性脊柱转移瘤脊髓压迫症患者减压术后预后与并发症临床风险分析

Original Research
非小细胞肺癌中谷胱甘肽过氧化物酶 mRNA 表达的不同预后价值

Original Research
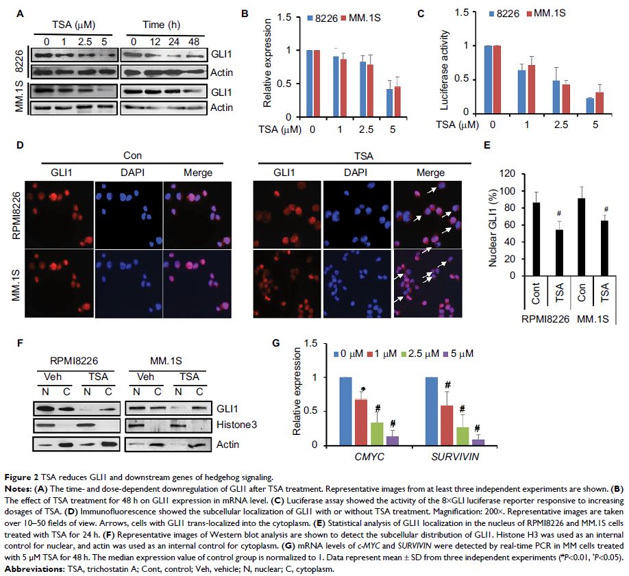
曲古抑菌素 A 促进多发性骨髓瘤细胞中 GLI1 降解和 P21 表达

Original Research
TNM-PNI: 对接受 D2 切除术治疗的胃癌患者的一个新的预后评分系统

Original Research
IGF2BP2 和 IGFBP3 基因多态性与非小细胞肺癌易感性的关系:华东汉族人群病例对照研究

Original Research
肾细胞癌骨转移的发病率和风险因素及预后因素:一项基于人群的研究
