论文已发表
注册即可获取德孚的最新动态
IF 收录期刊
Original Research
亲和体修饰的 DNA 纳米颗粒用于增强核苷类似物脱氧氟尿苷对 HER2 过表达乳腺癌的抗肿瘤功效

Original Research
白细胞介素 17A 缺乏削弱了暴露于香烟烟雾中的小鼠的肺气肿和骨质丢失

Original Research
《续药和服药依从性量表(ARMS)》(中文版)的心理计量评估与老年高血压患者的血压控制

Original Research
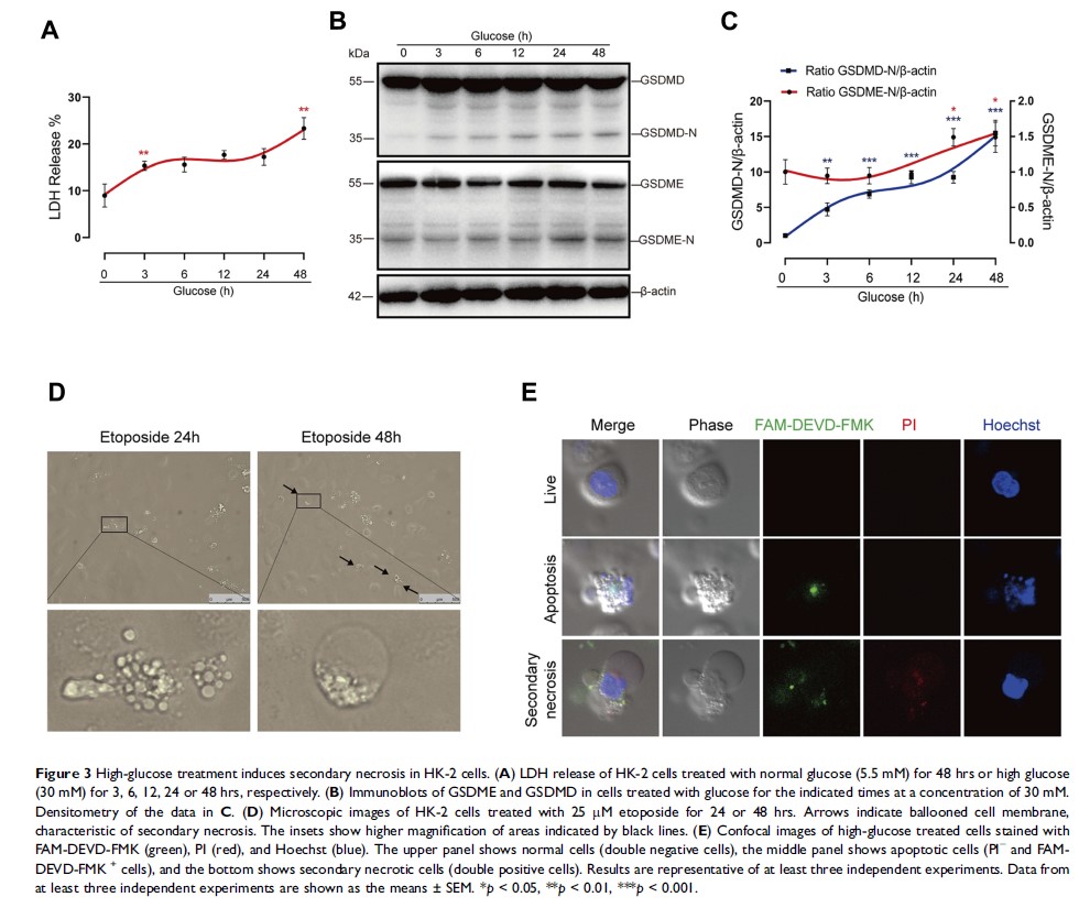
Caspase-3 通过由 Gasdermin E 介导的细胞凋亡过程中的继发性坏死,促进糖尿病性肾脏疾病的恶化

Original Research
冠心病患者的 sortilin 与炎症之间的关联

Original Research
CalliSpheres® 微球化疗栓塞与常规化疗栓塞治疗肝细胞癌的比较:一项多中心回顾性研究
