论文已发表
注册即可获取德孚的最新动态
IF 收录期刊
Original Research
MiR-29a 通过靶向 SIRT1 在宫颈癌中发挥肿瘤抑制作用,并可预测患者预后

Original Research
大剂量维生素 D3 对慢性抽动障碍儿童症状影响的初步研究

Original Research
9 例非酒精性韦尼克脑病患者的临床特征和磁共振成像:一项回顾性研究

Original Research
2-花生四烯酸甘油酯(2-AG)的神经保护机制对抗 MCAO 小鼠海马神经元的非 caspase 依赖性细胞凋亡

Original Research
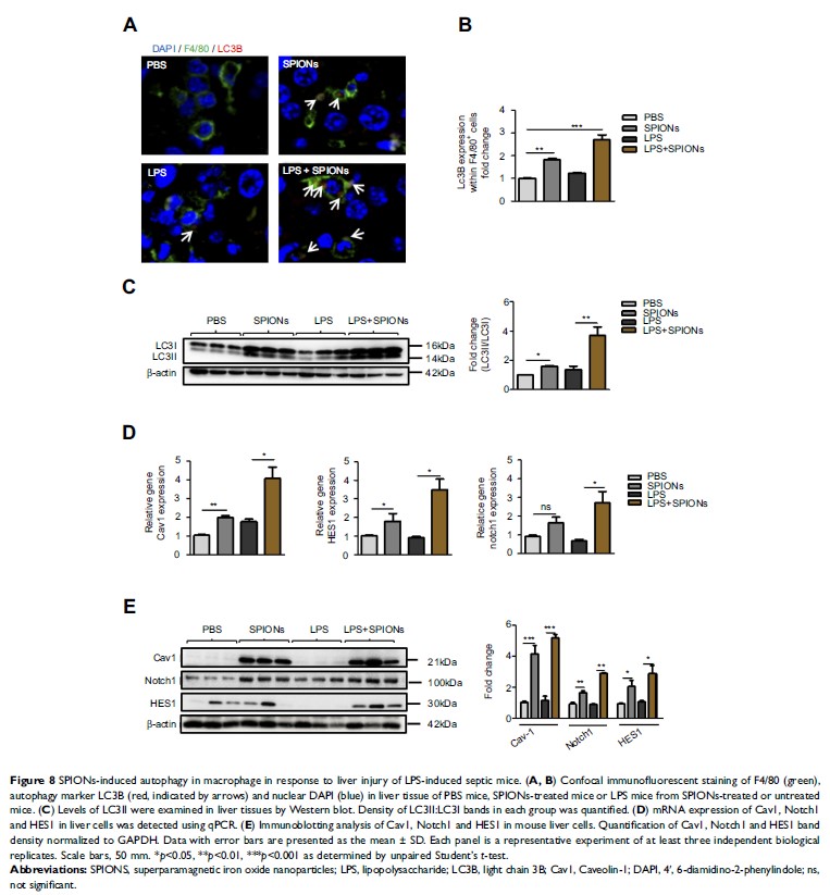
SPION 通过 Cav1-Notch1/HES1 介导的自噬来增强可生成 IL-10 的巨噬细胞,从而减轻败血症

Original Research
系统性炎症及短期抗生素治疗对稳定期 COPD 的 PPM 阳性患者的影响
