论文已发表
注册即可获取德孚的最新动态
IF 收录期刊
Original Research
疾病活动和心理状态对中国原发性干燥综合征生活质量的影响

Original Research 简明总结
四川省系统性红斑狼疮患者药物不依从性的预测因素:一个横断面研究

Original Research
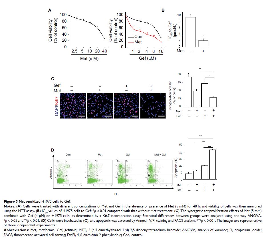
二甲双胍和吉非替尼联合治疗通过靶向 IGF-1R 信号通路克服 EGFR 突变及对 EGFR-TKI 的原发性耐药

Original Research
LncRNA TINCR 与临床进展相关并且在前列腺癌中起到肿瘤抑制作用

Original Research
基因工程药物 rhCNB 在胃癌细胞和肝癌细胞中诱导细胞凋亡和细胞周期停滞

Original Research
MBL2 外显子 1 的遗传多态性可导致结核病风险,特别是在亚洲人群中:对 26 个病例的一项更新综合分析
